iOS Mystery Gift

Seasonally at Coffee Meets Bagel we liked to feature a “Mystery Gift”. An expenditure of a certain number of Beans (in-app currency) could result in a prize of equal or greater value - up to a $100 gift card. For Summer 2016, I selected an underwater theme. The illusion of water allowed various elements to be animated in and out.


My Role

I was responsible for the concept, prototyping, design, animation, about half of the illustration, final spec, asset production, and art direction.
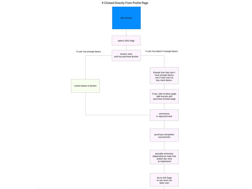
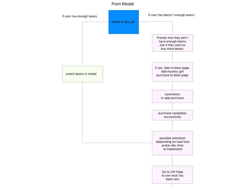
Specs and Flow